核心观点
1. 从国内生产形势来看,我国玉米用种面积连续 3 年保持在 6.5 亿亩左右,产量连续 3 年保持在 2.7 亿吨以上;2023年,中国玉米种植面积达 66328.35 万亩(约合 6.63 亿亩),产量达到 28884.2 万吨(约合 2.89 亿吨),单位面积产量达 435.47 公斤/亩,同比分别增长了 2.67%、4.2%、1.49%。玉米用种面积与产量在谷物中所占比重常年保持在 40% 以上,是目前我国用种面积最大的农作物种子。
2. 从制种分布来看,中国玉米制种主要集中在西北地区和西南地区。西北地区主要包括甘肃、新疆、宁夏、陕西和内蒙古等省区,西南地区则包括云南、四川等省区。从推广品种来看,最新数据显示,玉米种子推广前十品种中,裕丰 303、郑单 958、中科玉 505、京科 968、登海 605 推广面积均在 1000 万亩以上,裕丰303、中科玉505、京科968、联创839育种单位均在北京。
3. 从玉米种子亩投入来看,2017 年以来,中国玉米种子亩投入受研发成本、生产成本、市场竞争策略等综合因素影响,整体呈正增长态势。2017~2024年间,中国从玉米种子亩投入55.44元/亩波动增长到61元/亩,近7年间增长了10.03%。与其他大宗粮棉油作物相比,2024年,种子亩投入整体表现为“马铃薯>花生>蔬菜>向日葵>小麦>玉米>水稻>大豆>棉花>油菜籽”;从主要玉米品种来看,2024年,我国主要玉米种子亩投入整体表现为“鲜食玉米>糯玉米>大田玉米>青贮玉米”;从具体省域来看,云南玉米种子亩投入相对较高。
4. 从种用玉米(HS编码:10051000)进出口情况来看,受定价权以及进、出口单价差距等综合因素影响,虽然中国种用玉米出口量远高于进口量,但2015年~至今,除2020年、2021年、2023年外,出口金额均明显小于进口金额,贸易逆差态势明显。进口规模的80%以上通过法国、德国进口至黑龙江相关口岸,再销往全国市场;出口量的36.54%、出口金额的71.86%通过广西销往越南。
前言
玉米作为中国三大粮食作物之一,是种植范围最广、单产最高的谷类作物,也是第一大饲料原料。根据国家统计局数据显示,2023年,中国玉米总产量达2.89亿吨——约占粮食总产量(6.95亿吨)的41.58%。未来基于保证粮食安全、饲料安全的国家战略,玉米仍将保持我国第一大农作物的市场地位。
种子是发展玉米生产的基础,优质玉米种子具有高产稳产、优质品质、抗逆性强、适应性广和抗病虫害能力强等优势,能够帮助种植户提高生产效益,促进农业的可持续发展。
近年来,我国玉米用种面积常年保持在6.5亿亩左右,用地面积占比常年在35%以上,是我国用种面积最大的农作物种子。虽然玉米新品种数量不断上升,但由于制种成本(研发成本、生产成本)、市场策略等综合因素影响,中国玉米种子亩投入费用整体呈正增长态势。玉米种子亩投入费用在玉米生产活动中占据一定比例,具体取决于玉米种类和地区。
本文基于农小蜂在运营过程中积累的中国玉米种植面积、产量、历年玉米种子亩投入、主要玉米品种种子亩投入、主要监测点玉米种子亩投入、种用玉米进出口等数据,进行中国玉米种子市场现状分析,为从事玉米全产业链科研、育种、种植、加工、仓储、包装、运输、销售等活动的主体及社会服务机构提供参考。
1.国内玉米生产形势分析
1.1.用种面积与产量在谷物中所占比重常年保持在40%以上
2013 年以来,中国玉米用种面积和产量在谷物中的占比均维持在 40% 以上,且总体呈现波动增加态势,优质的玉米种子能够确保玉米的高产和稳产,确保产量满足国内消费需求。
图表1:中国玉米用种面积与产量在谷物中的占比

(数据来源:国家统计局 制图:农小蜂 abeedata.com)
1.2.用种面积连续 3 年保持在 6.5 亿亩左右
据国家统计局数据显示,2023 年,中国玉米用种面积达 66328.35 万亩(约合6.63亿亩),同比较 2022 年增加了 2.67%;与2013年的61948.82万亩相比,近10年间增加 4379.53 万亩,增幅约7.07%,年均复合增长率约0.69%。
图表2:中国玉米用种面积变化趋势

(数据来源:国家统计局 制图:农小蜂 abeedata.com)
1.3.单位面积产量整体呈正增长态势
据国家统计局数据显示,2013 年以来,中国玉米单位面积产量主要在 2014 年受农业产业结构调整的影响,有过明显的下降并跌至谷值(387.26公斤/亩),其后受玉米种质改良和创新的影响,整体呈正增长态势。2013~2023 年间,中国玉米单位面积产量 401.06 公斤/亩波动增长到 435.47 公斤/亩,近 10 年间增长了 8.58%,年均复合增长率约 0.83%。
图表3:中国玉米单位面积产量变化趋势

(数据来源:国家统计局 制图:农小蜂 abeedata.com)
2.主要玉米推广品种分析
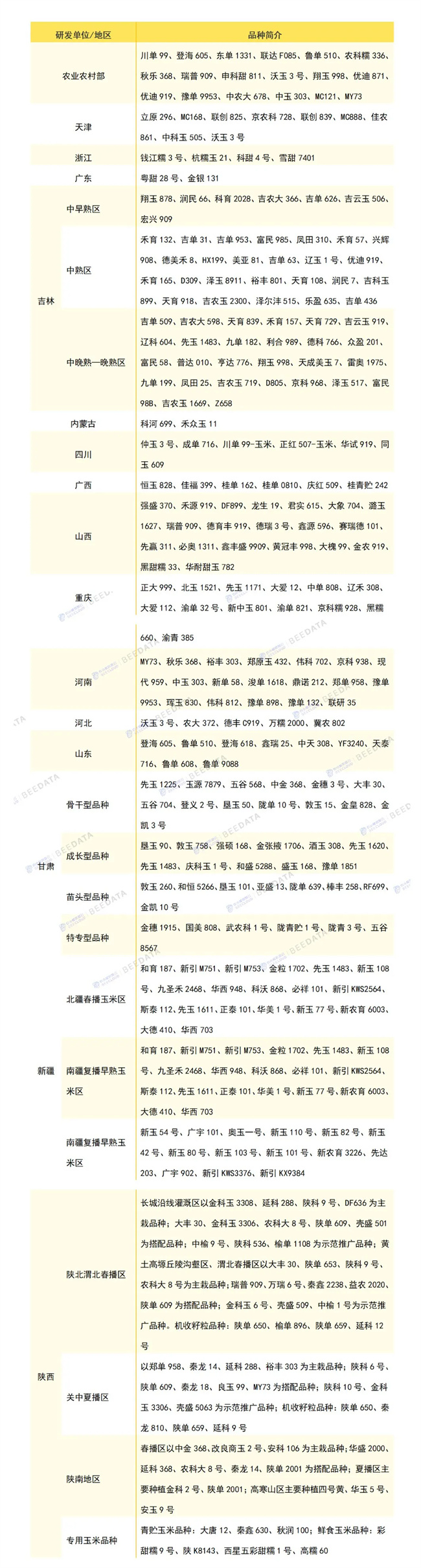
中国玉米制种主要集中在西北地区和西南地区。西北地区主要包括甘肃、新疆、宁夏、陕西和内蒙古等省区,这些地区因地理位置独特和气候优势明显,成为我国杂交玉米制种的重要基地,特别是甘肃的张掖市甘州区、临泽县,以及新疆的伊犁河谷、昌吉、石河子、塔城等地,都是全国知名的玉米制种基地。西南地区则包括云南、四川等省区。
图表4:全国2024年玉米主推品种

(信息来源:综合整理自种业商务网、农业农村部官网、部分省区农业农村厅网站等 制表:农小蜂 abeedata.com)
3.玉米种子亩投入分析
据《全国农产品成本收益资料汇编》和全国种子市场监测信息发布平台数据显示,2017年以来,中国玉米种子亩投入受研发成本、生产成本、市场竞争策略等综合因素影响,整体呈正增长态势。2017~2024 年间,中国从玉米种子亩投入 55.44 元/亩波动增长到 61 元/亩,近 7 年间增长了 5.56 元/亩,增幅约 10.03%、年均复合增长率约 1.37%。主要玉米种子亩投入整体表现为“鲜食玉米>糯玉米(鲜食玉米品种)>大田玉米>青贮玉米”。
图表5:中国玉米种子亩投入变化趋势

(数据来源:《全国农产品成本收益资料汇编》和全国种子市场监测信息发布平台 制图:农小蜂 abeedata.com)
4.种用玉米进出口分析
本章分析对象为中国海关统计与公示范围内的“种用玉米(HS编码:10051000)”,数据对应时间为 2015 年 1 月~2024年8月。
据中国海关数据显示,2015年~至今,受定价权以及进、出口单价差距等综合因素影响,虽然中国种用玉米出口量远高于进口量,但除2020年、2021年、2023年外,出口金额均明显小于进口金额,贸易逆差态势明显。
2023年,中国种用玉米进口金额为 464.23 万美元,同比较2022年下降了23.94万美元、降幅约4.9%——受进口单价拉动,降幅明显小于进口量降幅;出口金额为518.18万美元,同比较2022年增加了136.05万美元、增幅约35.6%——较出口量增幅高出28.26个百分点;贸易顺差为53.95万美元。主要进口来源地为法国、德国、阿根廷、智利;主要外销市场为越南、乌兹别克斯坦、塔吉克斯坦;80%以上通过黑龙江相关口岸进口;80%左右通过安徽、广西相关口岸出口外销。
图表6:中国种用玉米进、出口金额变化趋势对比

(数据来源:中国海关 制图:农小蜂 abeedata.com)
2024年1~8月,中国种用玉米累计进口金额激增至3901.41万美元——约是2023全年的8.4倍;累计出口金额为254.8万美元——约是2023全年的49.17%,与累计出口量在2023全年所占比重相差5.3个百分点;贸易金额转为逆差,逆差规模高达3646.61万美元。